尺 寸:1400*600*1650mm
面 板:大型LED蓝光显示面板
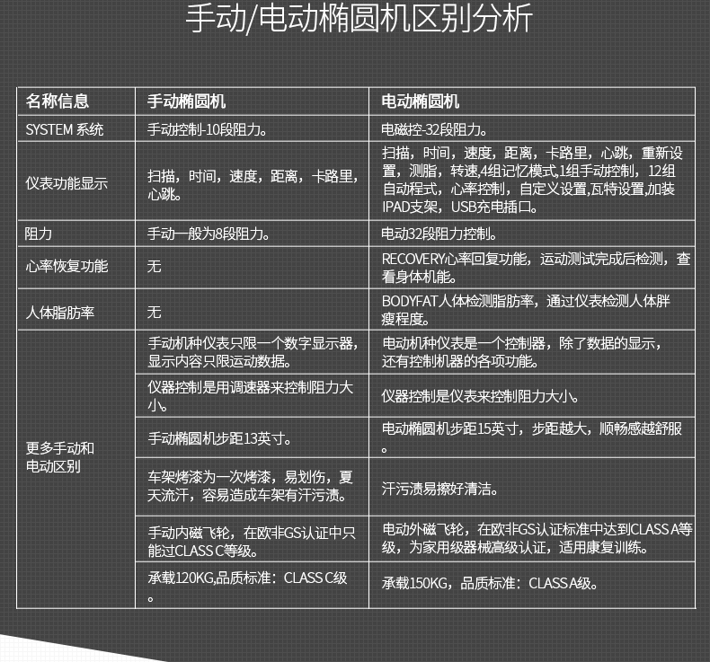
显 示:时间、速度、转速、距离、段数、卡路里、WATT值、心跳值:
功 能:12组预设程式
驱动系统:电磁控系统
飞轮重量:7 kg
阻力段数:32段电磁控式
最大载重:150 kg
净 重:48kg














2020-03-10
2020-01-13
2020-01-13
2020-01-13
2020-01-13
2020-01-13
2020-01-13
2020-01-13
2020-01-13
2020-01-13
购买后满意
16名用户投票
您的评价很重要!
真诚的希望您可以给我们留下您的对商品的评价,这不仅可以帮助其他用户挑选产品,也可以帮助我们改进产品。您的每一条评价都将带给广大运动爱好者更好的体验。
在深圳生活总感觉身体处于亚健康,哈!为了减肥还有多运动,一直想买个跑步机,下定决心就选择了joroto,综合买家评价感觉这个不错!买回来不负我的期待!静音,还有不会抖动!!!产品真的不错!
点赞 0
在深圳生活总感觉身体处于亚健康,哈!为了减肥还有多运动,一直想买个跑步机,下定决心就选择了joroto,综合买家评价感觉这个不错!买回来不负我的期待!静音,还有不会抖动!!!产品真的不错!
点赞 0
在深圳生活总感觉身体处于亚健康,哈!为了减肥还有多运动,一直想买个跑步机,下定决心就选择了joroto,综合买家评价感觉这个不错!买回来不负我的期待!静音,还有不会抖动!!!产品真的不错!
点赞 0
在深圳生活总感觉身体处于亚健康,哈!为了减肥还有多运动,一直想买个跑步机,下定决心就选择了joroto,综合买家评价感觉这个不错!买回来不负我的期待!静音,还有不会抖动!!!产品真的不错!
点赞 0
星期一
在深圳生活总感觉身体处于亚健康,哈!为了减肥还有多运动,一直想买个跑步机,下定决心就选择了joroto,综合买家评价感觉这个不错!买回来不负我的期待!静音,还有不会抖动!!!产品真的不错!
点赞 0
选择舒体,立享健身房定制一站式服务
北京舒体体育用品有限公司 Copyright © 2019 shuti.com 版权所有 All Rights Reserved京ICP备08003297号-1技术支持:商企云